聯科科技成立于2002年,集二十多年為眾多醫院、教育、政務、院校、集團、企業等機構服務的經驗,在信息化、數字化領域不斷創新與發展,專注于全媒體數字門戶網站平臺建設、互聯網應用系統開發和運營管理系統開發,為客戶構建專業的綜合服務運營平臺。

等保二級、三級自查表,建議收藏!
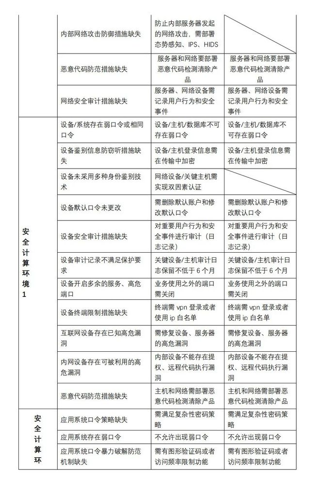
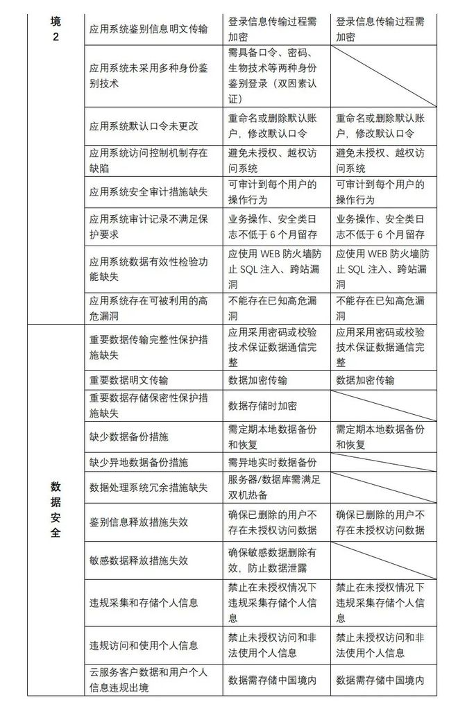
本文參考了《T/ISEAA 001-2020 網絡安全等級保護測評高風險判定指引》,整理出了等保三級、二級所需產品和要求。研發或運維人員通過該表可直觀了解自己的系統與等保要求存在的差距,并做出相應整改。





免責聲明:本文系網絡轉載,版權歸原作者所有。但因轉載眾多,或無法確認真正原始作者,故僅標明轉載來源,如涉及作品版權問題,請與我們聯系,我們將在第一時間刪除內容!內容為作者個人觀點,并不代表本網站贊同其觀點和對其真實性負責。
下一篇:信創產業迎國產替代潮

掃二維碼 關注我們








